
各二级学院、参赛师生:
根据校领导指示以及第八届中国国际“互联网+”大学生创新创业大赛(以下简称“互联网+大赛”)校级复赛项目选拔要求,综合9位校内专家评委的评审结果和提高创赛获奖项目质量及我校后续在国赛省赛获奖几率的需要,经集体讨论决定,以下项目经选拔后可直接进入校级决赛:1.各二级学院选送的优质项目(每学院一个名额);2.本校在第十三届挑战杯中获得省级金银铜奖的项目;3.本校在第七届互联网+大赛获得校级金银铜奖的项目。
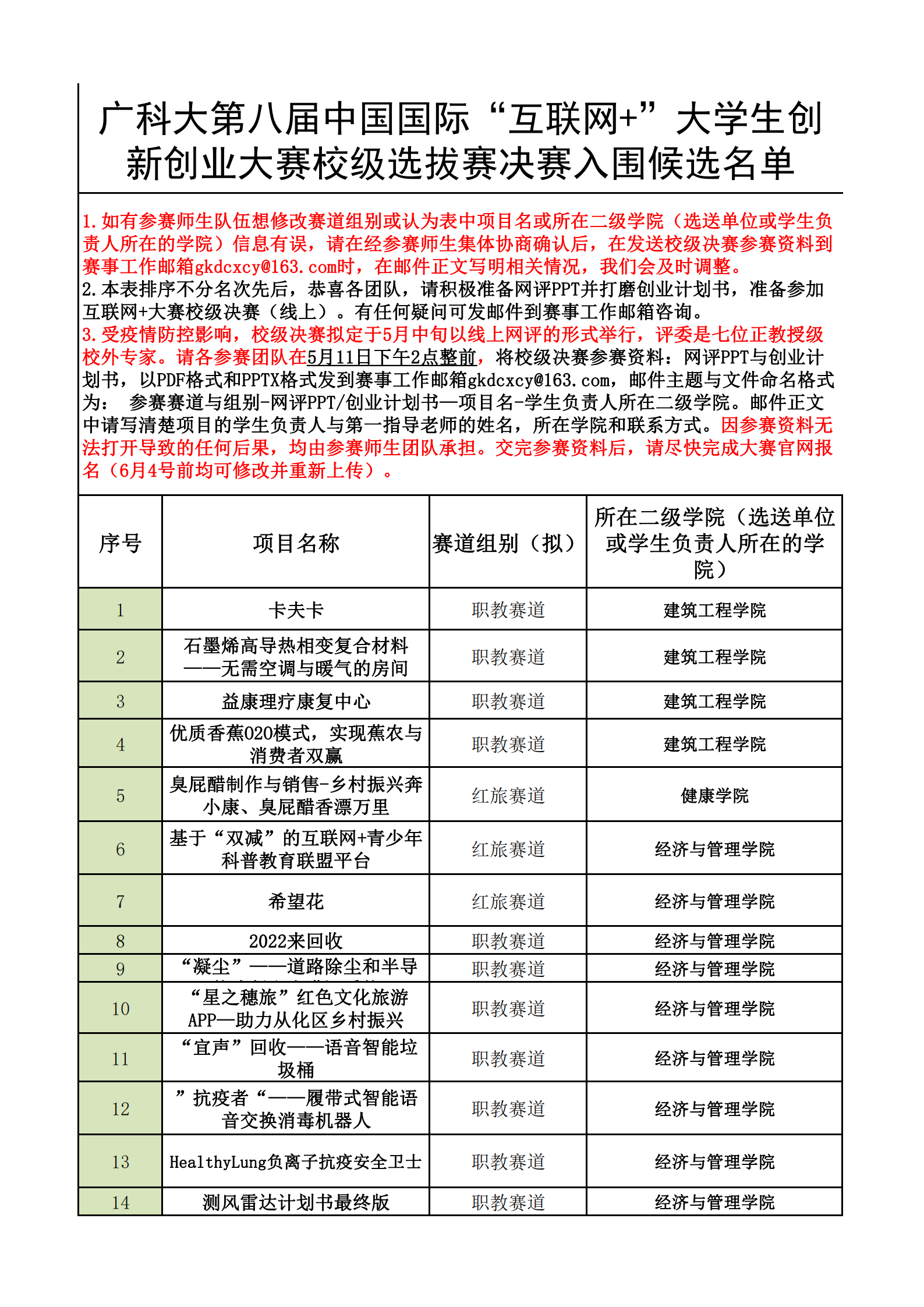
本届“互联网+”大赛校级决赛入围候选名单现已产生并进行公示,详见下表,共有45个团队获选进入本届“互联网+”大赛校级决赛,将接受7位校外正教授级专家的线上评审。请各参赛师生团队认真备赛,在5月11号周三下午2点前,将参赛资料:商业计划书+网评PPT发到赛事工作邮箱:gkdcxcy@163.com。谢谢。
参赛注意事项如下:
1.如有参赛师生队伍想修改赛道组别或认为表中项目名或所在二级学院(选送单位或学生负责人所在的学院)信息有误,请在经参赛师生集体协商确认后,在发送校级决赛参赛资料到赛事工作邮箱gkdcxcy@163.com时,在邮件正文写明相关情况,我们会及时调整。
2.本表排序不分名次先后,请积极准备网评PPT并打磨创业计划书,准备参加互联网+大赛校级决赛(线上)。有任何疑问可发邮件到赛事工作邮箱咨询。
3.受疫情防控影响,校级决赛拟定于5月中旬以线上网评的形式举行,评委是七位正教授级校外专家。请各参赛团队在5月11日下午2点整前,将校级决赛参赛资料:网评PPT与创业计划书,以PDF格式和PPTX格式发到赛事工作邮箱gkdcxcy@163.com,邮件主题与文件命名格式为: 参赛赛道与组别-网评PPT/创业计划书—项目名-学生负责人所在二级学院。邮件正文中请写清楚项目的学生负责人与第一指导老师的姓名,所在学院和联系方式。因参赛资料无法打开导致的任何后果,均由参赛师生团队承担。交完参赛资料后,请尽快完成大赛官网报名(6月4号前均可修改并重新上传)。




关注微信号
©版权所有:mk官方网站_MK(中国)一站式服务官网
广州校区:广州市广从九路1038号滨海校区:茂名市高地智慧城慧城三街8号
粤ICP备20000181号-1 网站技术支持:品牌运营中心